华夏早报-灯塔新闻记者阳杨 报道
退伍安置时到县畜牧局报完到就被告知编制满员无岗安排,24年来从未上过一天班,也没享受过单位的任何福利待遇,到头来竟然在毫不知情的情况下还被单位解聘了,任何失业保障都没有。这种奇葩事就发生在湖南省岳阳市湘阴县退役军人杨勇身上。
据杨勇介绍,他是1996年12月响应号召应征入伍的,是岳阳地区第一批援藏武警。在部队期间表现优秀,多次荣获优秀士兵,荣立三等功一次,并光荣入党。

当年双退办等部门对于杨勇工作的安排意见。
1999年12月退伍返乡后,经民政局统一安排,于2000年1月到湘阴县畜牧水产局报到,并签订劳务合同。可畜牧局的领导却以该单位编制满员、企业经济不景气为由,直至今日未给予安排工作岗位。去年,他去湘阴县畜牧水产局咨询上班事宜时,却被告知其已被单位解聘。
“自从2001年我到单位报到后,每年都会向单位询问工作的事,多次要求上岗,但均遭到各种理由拒绝,现在竟然又在我本人不知情的情况下私自解聘我,也不通知我本人,还是我从别处得知我已经下岗,我去单位问,他们才告诉我的。单位从未安排我上岗,而今又变下岗,我从未上岗,哪来的下岗?”杨勇表示,从分到单位至今未领过工资,从未享受国家给予其应享有的各种福利,2001年安置时自己还倒贴了120元的劳动服务费。湘阴县畜牧局这种不落实政府安排,以各种理由搪塞,不安抚退伍军人的严重失职失责的行为,根本就没把《兵役法》和退役军人安置政策当回事,剥夺了他的就业权利,严重侵犯了他的合法权益。
杨勇称,24年以来,湘阴县畜牧局无论在安置其工作,以及私自解聘他的事情上,都是该局在单方操作,他本人完全不知情。而且解聘后也未给其办理下岗失业的各种保障,属于严重违规行为。就连他从别人那里打听到,自己名下曾有的一张社保证上的身份证号码也不是他的。

二000年度志愿兵、城镇兵分配表列明杨勇被分配到畜牧局。
记者在杨勇提供的社保证上看到,上面的姓名是“杨勇”,贴相片处没有相片,工作单位是“湘阴县兽药厂”,核发时间是2009年7月13日。
杨勇表示,他连兽药厂在哪都不知道,更不知道单位何时给他办的社保,因为单位从未与他有过沟通,所以也不确定这份社保证是不是给他办的。即使是他的,购买社保时社会保险账号与他本人身份证号码不符,也属于严重失职失误。
“单位要解聘我,肯定要与我签一份解聘合同吧,他们有没有合同,那上面的签名是不是我?可以申请笔迹鉴定。”杨勇告诉记者,他的党员组织关系自从退役后分到县委组织部,至今一直未动过,何来上岗一说,他希望各级领导和有关部门查清其工作编制是否有人冒名顶替,各方面待遇是否有人冒领,依法依规给他一个公正合理的说法与安排,还他一个公道。
由湘阴县“双退”领导小组办公室和县劳动局制发的《退伍军人安置表》显示,根据湘阴县人民政府湘政发【2001】第5号文件精神,经县退伍安置领导小组研究,同意杨勇同志安排到县畜牧局工作,上面盖有上述两家单位的公章,落款日期为2001年4月20日。

2001年湘阴县政府专门发文就城镇退伍军人安置工作提出要求。
湘阴县人民政府湘政发【2001】第5号文件,即为2001年2月9日印发的《湘阴县人民政府关于做好2000年度大中专毕业生分配、城镇退伍军人安置工作的通知》。通知称“这次分配的大中专毕业生、安置的城镇退伍军人,由分配、安置单位一次性抛档,用人单位必须无条件接受,县编委、计划、劳动、人事、民政等单位凭县政府文件一次性办理好有关手续,确保分配和安置的大中专毕业生、城镇退伍军人如期到用人单位报到上岗,任何单位不得以任何理由拒绝接受政府下达的分配、安置任务。对拒绝接受或不完成分配、安置任务的单位,要追究领导者的责任。”
该《通知》还要求“接受安置单位不得以任何名义向分配、安置的大中专毕业生、退伍军人收取押金、集资款及其他费用。对在大中专毕业生、城镇退伍军人分配、安置工作中违规收费的要严肃查处。”据此,不知杨勇所说的有关部门收取的“120元劳动服务费”是否合理合法,需要有关部门给个说法。
在该《通知》附件的“2000年度大中专毕业生分配、城镇退伍军人安置任务方案”中列明,畜牧局计划安排退伍军人的名额为2人;在一份《2000年度志愿兵、城镇兵分配表》中显示,畜牧局分配人数也是2人,列明人员名单为杨勇和徐某,安排单位性质为企业。但在另一份《2000年度大中专毕业生分配、2001年度城镇退伍军人安置任务表》中,畜牧局计划安排退伍军人人数为1人,属事业编制。

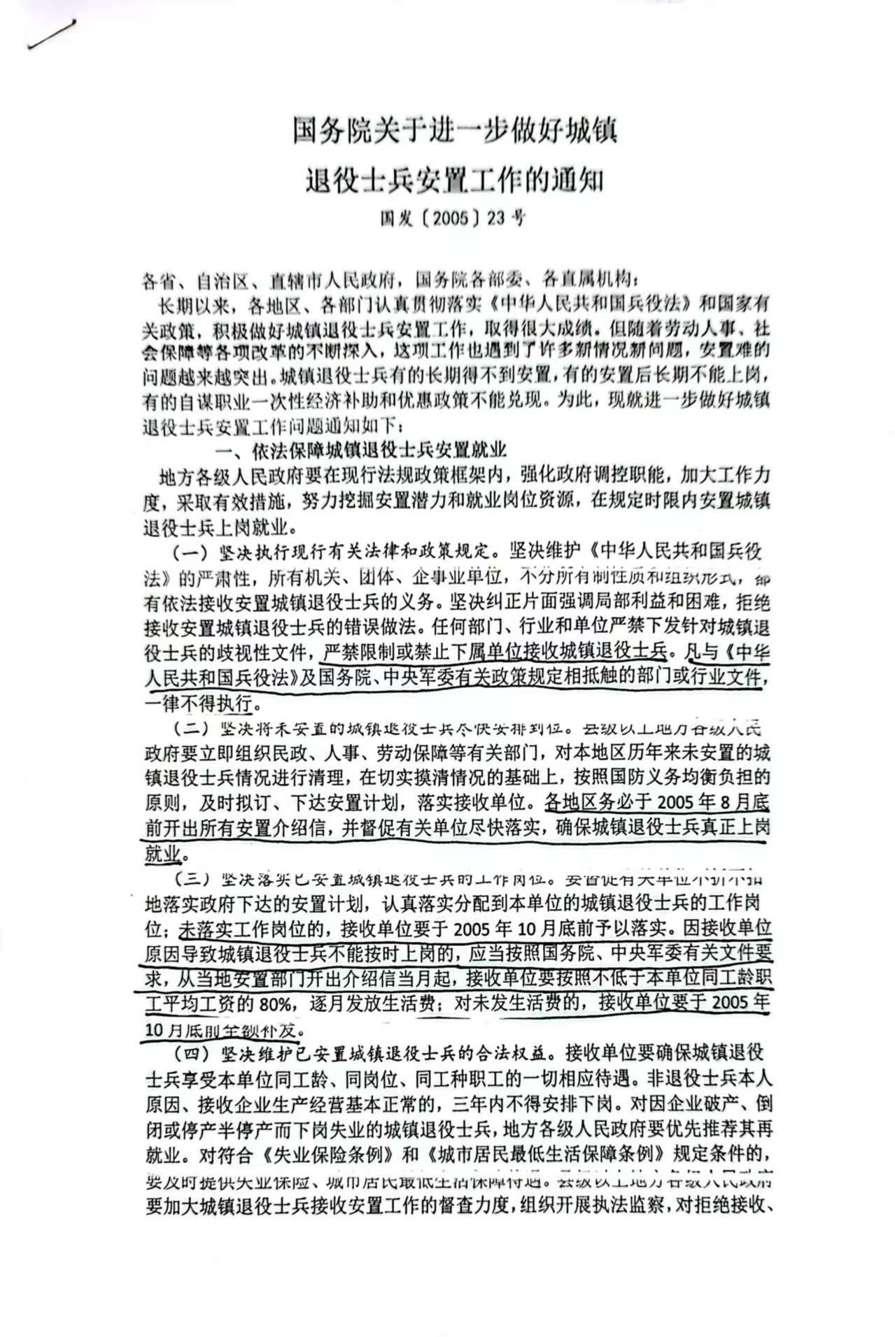
2005年国务院关于做好城镇退役士兵安置工作的要求。
该《通知》还对参与分配和安置的大中专毕业生、城镇退伍军人提出了要求,强调“参与分配和安置的大中专毕业生、城镇退伍军人要服从分配,及时到接受单位报到上岗。对3个月内不到接受单位报到,6个月内不到岗的,自动取消分配、安置资格。”
《国务院关于进一步做好城镇退役士兵安置工作的通知》(国发[2005]23号)也要求“依法保障城镇退役士兵安置就业”、“严禁限制或禁止下属单位接收城镇退役士兵。凡与《中华人民共和国兵役法》及国务院、中央军委有关政策规定相抵触的部门或行业文件,一律不得执行。”、“各地区务必于2005年8月底前开出所有安置介绍信,并督促有关单位尽快落实,确保城镇退役士兵真正上岗就业。”“未落实工作岗位的,接收单位要于2005年10月底予以落实,因接收单位原因导致城镇退役士兵不能按时上岗的,应当按照国务院、中央军委有关文件要求,从当地安置部门开出介绍信当月起,接收单位要按照不低于本单位同工龄职工平均工资的80%,逐月发放生活费;对未发放生活费的,接收单位要于2005年10月底前全额补发。”而“对已选择自谋职业但仍未领到一次性经济补助的城镇退役士兵,地方各级人民政府要于2005年10月底前全部兑现。”
根据2021年的信息,湘阴县畜牧局现已更名为湘阴县畜牧水产服务中心,属于湘阴县农业农村局下设所属事业单位。该中心负责人范岳称,他是前两年刚到任的,对于杨勇的情况不太了解,其本人也没来找过他反映情况。
杨勇告诉记者,他已经把实际情况反映给了湘阴县畜牧水产服务中心负责人范岳。范岳表示,下一步将安排人事部门查清事实。
记者多次拨打湘阴县退役军人事务局局长任剑和湘阴县委书记刘世奇的联系电话,二人均未接听。

2009年核发的有杨勇姓名的社保证上身份证号码却是错的。
