文/卜运华
忙碌了一年,该回家了,给心情放个假,带上媳妇带上娃,回老家看看那年迈的老母亲,全家一起过一个开心快乐年,腊月二十七我带领全家风尘仆仆的向天伦出发,赶到了生我养我的故乡——益阳市赫山区。本想计划今年过年我要走遍所有亲戚,给他们送上最美好的祝福;计划带领全家老小玩遍所有娱乐场所,倾情放松我一下我这一年来由于工作带来的紧张身心,没有想到,来自于武汉的新型冠状肺病的重大疫情近期迅速蔓延开来,疫情引起了党和政府的高度重视。

图为高速路口的车辆正在接受检查。

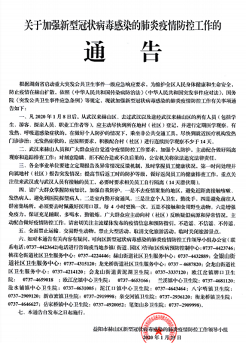
图为防控工作领导小组下发的《通告》。
瞬间,就接到了我家所在的街道和社区就下达的重要通知,通知要求所有居民都要严格控制外出,严格要求不能参加集体活动,小范围的活动都必须带上防护口罩。

图为疫情防控领导组正在召开会议。
图为取消休假的《调令》。

图为区防控领导组的宣传车辆。
我是一名新闻工作者,电联至赫山区委宣传部后,一切都得到了证实。疫情就是命令,防控就是责任。据区委宣传部消息称,疫情发生后,赫山区委区政府第一时间成立了疫情防控领导小组,成立了由区委书记、区长任双组长,常务副区长任常务副组长,相关区级领导任副组长,区直部门负责人为成员的区疫情防控工作领导小组,紧急下发了18个紧急调度令,要求各单位第一时间无条件坚决执行。第一时间贯彻落实全省启动重大突发公共卫生事件Ⅰ级响应要求,启动Ⅰ级响应,第一时间取消休假。就这样,一场不见硝烟的战争在赫山区打响了,我亲眼目睹了家乡的这场疫情防控战的部署和开始,这场与疫情比拼的防控战争,似乎在与时间赛跑,区委区政府多次组织召开区委常委会议、区政府常务会议,传达学习习近平总书记对新型冠状病毒感染的肺炎疫情作出的重要指示精神和国务院、省委省政府、市委市政府有关会议精神,专题部署新型冠状病毒感染的肺炎疫情调度部署防控工作。领导小组坚持每天上午 8:30 会商、下午 14:00 调度,及时传达上级指示精神,分析疫情发展形势,安排部署防控工作,研究解决具体问题,推动工作落地落实。

图为群众自发贴在由武汉返赫人员家门口的倡议书。
这个年,少了以往的年味,谁都想不到会以这种方式过大年,多数人都宅在家中默默的关注武汉的情况,关注全国防控工作。戴着口罩漫步赫山城区,整个城区似乎已经沉睡,街上行人少了、车辆少了、电影院和KTV都已关门、商场也空无几人,再看赫山农村,已经看不到过年的传统活动,偶尔见到几个行人,都严严实实的戴着口罩,似乎彼此都不太相识……众志成城,防控疫情,点赞赫山速度!在当前防控新型冠状病毒感染肺炎的严峻斗争中,赫山区委区政府不忘初心、牢记使命,科学判断形势、精准把握疫情,统一领导、统一指挥、统一行动。团结带领广大人民群众坚决贯彻落实党中央决策部署,全面贯彻坚定信心、同舟共济、科学防治、精准施策的要求,全面落实联防联控措施,扎实构筑群防群治的严密防线,让党旗在防控疫情斗争第一线高高飘扬,坚心打赢这场疫情防控阻击战。真心希望疫情过后,分享战争胜利的喜悦,又见一个独具赫山年味特色的喜庆春节。
