华夏早报湖南岳阳讯(灯塔新闻记者 高卫华 易细望)5月28日11点左右,湖南省岳阳市居民邓文家的房子正在被强行拆迁,而此前的5月15日,他通过申请政府信息公开得知,所谓的征收是违法的。
5月28日上午,邓文家来了很多拆迁人员,“有街道的、社区的,还有穿制服的人员和城管。”将他家的家具搬出,进行强拆。
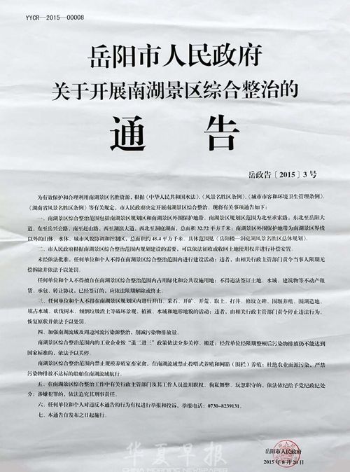
邓文是岳阳市岳阳楼区龙山居委会果园组居民,他家所在地属岳阳南湖景区,早年因农家乐众多,环境污染严重,当地决心整治。2015年8月20日,岳阳市人民政府于下发了关于开展南湖景区综合整治的通告。
该通告第二条称,岳阳市人民政府根据南湖景区综合整治范围内的建设需要,可以依法征收或收回土地使用权并进行补偿安置。
邓文告诉华夏早报-灯塔新闻,当地除了发这个通告,对拆迁事宜并没有任何其他配套文件。邓文反映,当时岳阳市平均房价五六千元每平米,而他家的房子被按2200元每平米征收,“签协议时,社区干部强调是政府行为。”
邓文咨询了一名律师,知道了居民应有的权利——通过信息公开查询当地征收的合法性。
2018年5月15日,邓文拿到了岳阳市国土局的政府信息公开告知书,他发现了一个惊人的秘密——他家所在地的拆迁均属违法。
岳阳市国土局政府公开信息告知书显示,龙山居委会果园建设项目属于“龙山果园组集中民房改造及环境提质工程”,该项目目前正在办理岳阳市南湖新区政府投资项目审批。
告知书还显示,该项目拆迁所需的《预征地公告》、《农用地转用、土地征收审批单》、红线图、征地三公告(《征收土地方案公告》、《征收补偿安置方案征求意见公告》、《征收补偿安置方案实施公告》)、立项批复、《建设用地规划许可证》尚未办理。
在知晓这一情况后,邓文遭受了来自社区的巨大压力,“社区个别领导强调征收是合法的,却没有任何文件,他们只提供了市政府的3号通告。”于是,就发生了文章开头一幕。




