驾考新规实施时间临近,科二、科三的考试难度都将会有所增加。而关于车辆购置税通知的推行也快要来了,从2018年1月1日起,1.6升及以下汽车购置税将恢复10%的税率,这意味着未来想买车换车的朋友需要花更多的钱,一辆20万元的车,未来需要多花4272元,所以想买车的朋友可要抓紧呐!
10月1日起,新版《机动车驾驶人考试内容和方法》将正式实施,科二难度增加了不少,科三更是和实际驾车情况进行了更多的接轨。
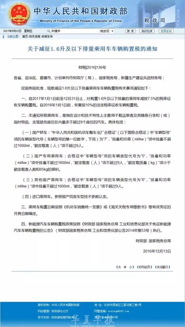
还有更“扎心”的,根据财政部相关规定,从2018年1月1日起,1.6升及以下汽车购置税将恢复10%的税率,而现在只要7.5%。
到时候,又要多花钱了,想买车换车的朋友可要抓点紧呐!

驾考新规:倒库、侧方停车有时间限制
其实这次新标准,主要的变化在科二和科三上。科二难度增加了不少,科三更是和实际驾车情况进行了更多的接轨。
倒库和侧方停车有了时间限制,超时就不合格。


科目二修改项

科目三以前没有超车项

还有更扎心的……
从2018年1月1日起
1.6升及以下汽车购置税
将恢复10%的税率
而现在只要7.5%

购置税率从7.5%恢复到10%
是一个什么样的概念?
新车购置税=新车价格(含税价)÷1.17(增值税率17%)×购置税率
购置税率恢复10%,意味着:
9万的车,你要多出1923元税钱。
11万的车,你要多出2350元税钱。
13万的车,你要多出2778元税钱。
15万的车,你要多出3205元税钱。
20万的车,你要多出4274元税钱。
以此类推……
简单举个例子:消费者购买一辆20万元的车(1.6升以下)
2017年12月31日以前购车可以享受7.5%的购置税优惠:200000÷1.17×7.5%=12820元。
2018年1月1日以后,购置税率恢复到10%购置税是:200000÷1.17×10%=17094元。
前后相差:4274元。
4274元能干啥?
加半年油
足够买四年的交强险
交一两年的物业费
交一年的停车费刚刚好......
所以买车要趁早啊……
买车新政提醒你注意这些
以前我们买新车,一般只能去4S店或者汽贸店。现在,自从7月1日买车新政颁布:允许多种汽车销售形式存在,其中包括卖场、网上销售、实体店等。这意味着,买车真正明码标价的时代即将到来了。
1、汽车合格证必须随车
新的《汽车销售管理办法》规定,提车时需随车附带合格证。
2、禁止一切形式的加价提车
新政规定以适当形式明示收费标准,不得在标价之外加价销售或收取额外费用。如果以后在提车时,遇到各种加价提车等情况,就可以用法律武器保护自己的权益了。
3、打破区域销售限制
新政规定:供应商、经销商不得限定消费者户籍所在地;不得对消费者限定汽车配件、保险等产品的提供商和售后服务商,但家用汽车产品“三包”服务、召回等由供应商承担费用时使用的配件和服务除外。
4、严禁强制消费者购买配件等
《办法》明确规定:经销商销售汽车时不得强制消费者购买保险或者强制为其提供代办车辆注册登记等服务。遇上捆绑销售,咱就可以投诉他!
